
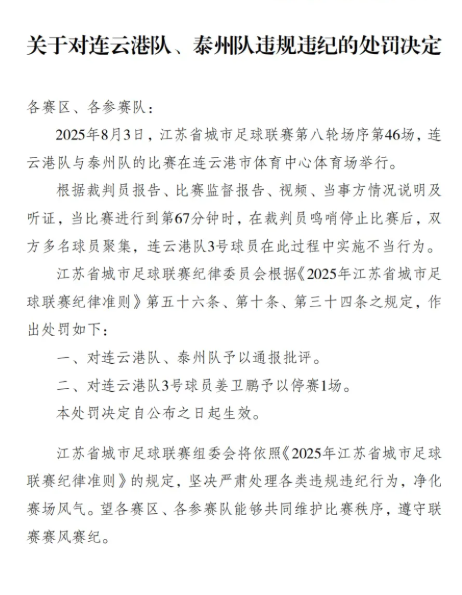
近日,江苏省城市足球联赛官方发布了本赛季第三号纪律处罚公告,对连云港队和泰州队进行通报批评,其中连云港队的 3 号球员因违规行为被处以停赛一场的处罚。这一处罚决定不仅对涉事球队的后续赛程产生影响,也彰显了联赛维护赛场纪律的决心。

公告中并未详细说明两队及球员违规的具体事由,但根据联赛纪律准则,通报批评通常与球队在比赛中的不当行为、场边秩序管理疏漏或违反赛事规程等情况相关。而球员停赛则可能涉及场上恶意犯规、辱骂裁判或违反体育道德的行为。此次处罚的公布,体现了联赛组委会对维护公平竞赛环境的重视,旨在通过严格的纪律约束,保障赛事的有序进行。
对于连云港队而言,3 号球员的停赛无疑是一大损失。该球员作为球队后防线上的主力,在过往比赛中表现稳定,是球队防守体系的重要一环。他的缺席将迫使主教练在接下来的比赛中调整阵容,可能会对球队的防守稳定性造成影响。尤其是连云港队即将在第九轮客场挑战南通队,这场比赛的重要性不言而喻,主力球员的停赛无疑增加了球队客场取分的难度。
泰州队虽仅受到通报批评,未涉及球员停赛,但这一处罚也为球队敲响了警钟。在后续的比赛中,泰州队需要更加注重球员的行为规范和球队的整体管理,避免因不必要的违规行为影响球队的成绩和形象。

联赛官方表示,纪律处罚的目的在于警示各参赛队伍,督促所有球队和球员严格遵守赛事规则,共同维护公平、公正、有序的竞赛环境。本赛季以来,江苏城市足球联赛的关注度不断提升,规范的赛场纪律是联赛持续健康发展的重要保障。
各参赛球队对此处罚反应不一。连云港队表示将接受联赛组委会的决定,同时加强对球员的管理和教育,确保类似情况不再发生。泰州队也回应称会引以为戒,严格遵守赛事纪律。
随着联赛的深入进行,各队之间的竞争愈发激烈,如何在激烈的角逐中保持冷静和理智,遵守体育道德和赛事规则,是每一支球队都需要面对的课题。此次纪律处罚的公布,也让各队更加清楚地认识到维护赛场纪律的重要性,有助于推动江苏城市足球联赛向更加规范、有序的方向发展。
盐城队 5-0 大胜十人对手,江苏联上演进球盛宴
江苏联发布第三号纪律处罚,连云港泰州受通报批评
马斯切拉诺梅西因疲劳缺席训练和全明星,我们本赛季比赛是最多的
马斯切拉诺梅西因疲劳缺席训练和全明星,我们本赛季比赛是最多的
帕金斯:东契奇已准备好承担责任我打赌他将拿到下赛季MVP
誓要突破!马竞近5个赛季已砸5.1亿高于皇萨,前4年0冠三线遭压制
马斯切拉诺梅西因疲劳缺席训练和全明星,我们本赛季比赛是最多的
姆巴佩反讽式辟谣拒绝担任奥运火炬手:我还说过想当法国男篮控卫
官方:门兴签下25岁日本前锋町野修斗,转会费1000万欧签至2029年
官方:门兴签下25岁日本前锋町野修斗,转会费1000万欧签至2029年
盐城队 5-0 大胜十人对手,江苏联上演进球盛宴
江苏联发布第三号纪律处罚,连云港泰州受通报批评
马斯切拉诺梅西因疲劳缺席训练和全明星,我们本赛季比赛是最多的
马斯切拉诺梅西因疲劳缺席训练和全明星,我们本赛季比赛是最多的
帕金斯:东契奇已准备好承担责任我打赌他将拿到下赛季MVP
誓要突破!马竞近5个赛季已砸5.1亿高于皇萨,前4年0冠三线遭压制
马斯切拉诺梅西因疲劳缺席训练和全明星,我们本赛季比赛是最多的
姆巴佩反讽式辟谣拒绝担任奥运火炬手:我还说过想当法国男篮控卫
官方:门兴签下25岁日本前锋町野修斗,转会费1000万欧签至2029年
官方:门兴签下25岁日本前锋町野修斗,转会费1000万欧签至2029年